| Contact Us | CHT | Mobile | Wechat | Weibo | Search:
Welcome Visitors | 登录 | 免费注册 | 忘记了密码 | 社交账号注册或登录

Home

温哥华资讯

Realty

Education

Finance

Immigrants

Yellow Page

Travel
Search:  

 Global Announcement:  请不要上传第三方有版权的照片,请尊重版权,谢谢   转载新闻请务必注明出处,这些媒体请不要转,谢谢   批评商家需要注意  
 : XY | 罗蓬特机器人 | 乱想 | 顾晓军 | 细雨飘渺 | 逸言堂 | 客观中立而实事求是,唯服理据而杜绝辱骂 | 猪头看世界 | 五木森林 | 吕洪来的个人空间 | 异乡的世界 | rxmei | Invisible world | 静观云卷云舒 | 湖里湖涂 | 花随风 | lxls | Notme | Amy Yi | 53757645468
 : 请问谁知道哪里有卖理发的电动推子?   忽然有个疑问:战争时期,加拿大拿PR卡未入籍的永久居民会被强制服兵役吗?   这个银条   如何修改会员名?
 Jump to:
     发帖回帖获取加西镑, 兑换精彩礼物

移民生活北美论坛 Forum Index -> 温哥华不眠夜

川普再掀反绿风暴



Reply to topic          |##| -> |=|        Post new topic
View previous topic :: View next topic  
Author Message
逍遥
()




Post Posted: 2025-12-13 07:13 Reply with quote




[]
 
_________________
低智商勿扰
|
View user's profile Send private message Topics User photo gallery  
Richmond Signature 马自达精选车型利率0%, 再加$特别折扣!
逍遥
()




Post Posted: 2025-12-13 07:14 Reply with quote
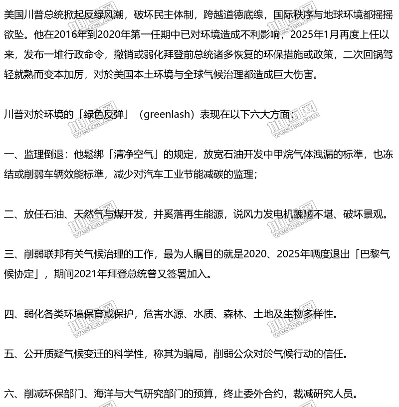
种种措施,都被包装在「让美国再度伟大」,或是「确保国家安全」的大包裹中,对美国的组织、法规、意识形态造成重大衝击,对地球环境将留下严重的伤痕。

幸好,「天下之大,非一人所能独治」。川普首任期间,因缺乏联邦行政经验,他的毒手不能遍及所有单位;抑或是,他从来就鄙夷科学研究,也不在意,因此带有研究性质的美国联邦机构,例如美国政府课责办公室、环保署,及国家科学、工程、医学研究院,当年仍能赍续本於法定职能对於川普的环境政策效能或环境影响做出专业评估,持续出版,历历在目。美国学者在川普高压下虽然寒蝉难语,国际学者郄也能按图索骥,在国际学术刊物中有凭有据地深入分析,评价川普环境政策的衝击与「遗产」(legacy)。

批评他的学者主要从公共政策角度出发,认为除了环境之外,川普对於民主体制造成巨大伤害。川普竞选时就以「反建制」为诉求,执政前後5年来充满「反建制」的作为。他破坏了民主规範与国会制衡,例如,在未经国会批准的情况下动用资金修建边境墙;他将司法部和联邦调查局等执法机构政治化,要求它们调查政治对手,并批评对他不利的裁决或调查结果,削弱了这些机构作为独立、公正的法律执行者的公信力。

他将主流媒体称为「人民的敌人」,试图削弱媒体作为第四权的监督作用。今年更将政治黑手伸入长春藤名校等大学,逼迫校长下台。保守派专栏作家史蒂芬斯早在2017年就下了批註:「我们有个『没有护栏(guardrails)的总统』,川普的蔑视法律、程序和礼仪,成为他手下一批人的行为样板。」
 
_________________
低智商勿扰
| Back to top
View user's profile Send private message Topics User photo gallery  
温哥华金钥匙会计事务所,收费低标准,服务高质量!
平行空间
()



Post Posted: 2025-12-13 07:40 Reply with quote
吓人,以为讲穆斯林
 
_________________
本人在加西只用“平行空间”ID发帖,其余“平行xx"或类似文字图形ID及其言行概与本人无关。特此知照。
| Back to top
View user's profile Send private message Topics User photo gallery  
振龙电器—名牌家电专营店,品种齐全,价格最优!
平行空间
()



Post Posted: 2025-12-13 07:42 Reply with quote
平行空间 _BBCODE_WROTE:
吓人,以为讲穆斯林

批评特朗普反绿,无论绿指环保还是穆斯林,都是进步左派的叙事。
 
_________________
本人在加西只用“平行空间”ID发帖,其余“平行xx"或类似文字图形ID及其言行概与本人无关。特此知照。
| Back to top
View user's profile Send private message Topics User photo gallery  
口水直流!加西网推出大温餐馆点评!发评论就可挣加西镑!
平行空间
()



Post Posted: 2025-12-13 07:43 Reply with quote
平行空间 _BBCODE_WROTE:
批评特朗普反绿,无论绿指环保还是穆斯林,都是进步左派的叙事。


美国共和党参议员警告美国将来最大的敌人并不是中国或俄罗斯,而是未来二十年内被彻底伊斯兰化的欧洲。
 
_________________
本人在加西只用“平行空间”ID发帖,其余“平行xx"或类似文字图形ID及其言行概与本人无关。特此知照。
| Back to top
View user's profile Send private message Topics User photo gallery  
请关注北美中文网每周电器促销,优惠多多!
平行空间
()



Post Posted: 2025-12-13 07:46 Reply with quote
平行空间 _BBCODE_WROTE:
美国共和党参议员警告美国将来最大的敌人并不是中国或俄罗斯,而是未来二十年内被彻底伊斯兰化的欧洲。

可能是欧洲左派死到临头还不知道,也可能是明知结局所以准备来个出欧洲记鸠占鹊巢了美国。
 
_________________
本人在加西只用“平行空间”ID发帖,其余“平行xx"或类似文字图形ID及其言行概与本人无关。特此知照。
| Back to top
View user's profile Send private message Topics User photo gallery  
折扣机票,漫屿出行! 全球机票一手资源,限时招募代理中!
 
Reply to topic     |##| -> |=|     移民生活北美论坛 Forum Index -> 温哥华不眠夜 All times are GMT - 8 Hours
Page 1 of 1


注:
  • 以上论坛所有发言仅代表发帖者个人观点, 并不代表本站观点或立场, 加西网对此不负任何责任。
  • 投资理财及买房卖房版面的帖子不构成投资建议。投资有风险,责任请自负
  • 对二手买卖中的虚假信息,买卖中的纠纷等均与本站无关。
  • You cannot post new topics in this forum
    You cannot reply to topics in this forum
    You cannot edit your posts in this forum
    You cannot delete your posts in this forum
    You cannot vote in polls in this forum
    You cannot attach files in this forum
    You can download files in this forum

    Jump to: 

    逍遥, 逍遥, 平行空间, 平行空间, 平行空间, 平行空间
    潜力帖子 精华帖子 热门帖子
    诡异本身就是一种气场
    总的来说,就是后悔毕业太早了
    网友挖到2000多年前青铜剑交给博物馆
    突发!多伦多Yorkdale苹果店抢劫失控...
    阿斯麦CEO:中国不可能接受被“卡脖...
    川普再掀反绿风暴
    无限期冻结令人想起文革永久开除党籍
    这一年
    今年雨水特别多
    美帝的贫富悬殊无解
    人类共同体
    素丸子
    这不是浪费吗?
    英国终于通上高铁了?
    看来画画能健康长寿
    迈阿密(四)劳德代尔堡
    迈阿密(三)Key West
    一夜消失! 加拿大这家华人超市突然...
    迈阿密(二)大沼泽地 维资卡亚 海...
    迈阿密(一)南沙滩 小哈瓦那 温伍...
    加拿大全国各地兑换纪念【无名烈士...
    2025纪念无名烈士加拿大2元流通硬币
    自藏求精!
    西岸快线30周年纪念品
    天津深度游(二)
    天津深度游
    mint十月新币 (十一月新币从25楼开始)
    魁北克 水晶瀑布 加国航拍
    舌尖上的预制菜!
    游了一下多伦多(三)多伦多群岛 湖...
    谢谢管理员秉公执法废除reddragon的id
    超级重磅!加拿大要进口中国电动车!
    皮尔今天在温哥华 - 蓝色wave - 保...
    几分钟前,中国强硬反击,征34+50,...
    曼谷高楼直接倒了
    我说我希望特朗普赢,老公气得眼睛...
    知乎?加西网上为什么有老流氓刘厅...
    明明有能力统台,大陆为何迟迟不动手?
    貌似ndp稍占上风。。。。。
    今天是感恩节,跟大家道个别,以后...
    咱最后还是投了ndp
    生平第一次被偷车了
    中国会不会武统台湾
    突发:台湾队战胜中国队奥运夺冠,...
    温哥华房姐出事了

    最新新闻 热门新闻 热评新闻
    南边也汪洋大海 桥梁被淹道路冲毁
    就在你家隔壁,大温列治文华人家搜出芬太尼、枪
    当地方财政没钱了,会发生什么?(图
    水果姐恋上小杜"太上头"?专家说悬
    大网红蓝战非海外被绑架,内幕很惊人
    中国海拔最高县 两次大规模搬迁 如今只剩几百人
    近百万人打出8.1分的探案神片,出续集了!
    加国房贷本周最佳浮动和固定利率
    加国本周最高的储蓄+GIC利率盘点
    哪些疼痛让人崩溃?最可怕疼痛排行
    娶了中国首位女子世界冠军,晚年却无人照看
    菲律宾指中国海警用高压水炮袭击菲渔民致三人受伤
    中共牵头成立这组织!全网齐讽"丐帮帮主"
    "极为罕见"!30年来,中国首度大转向
    尴尬!CRA砸千万的税务AI 老是答错
    开封景区演员大雪天跳入水中,网友直呼太敬业
    要求美国公开揭露 中共高层的个人财富
    "中国巴菲特"和他的门徒们的AI新江湖
    "花了钱却看不到人"!梅西印度行,爆发骚乱
    特朗普无缘新专机?"空军一号"再度延迟
    美国文物保护组织就白宫宴会厅项目起诉特朗普
    医生将在"超级流感"高峰大罢工 英国首相急发文
    中国东部战区用"东倭"称日本,路透社这样翻译
    欧盟对小包裹征收3欧元关税 明年生效
    Reddit状告澳大利亚禁止儿童使用社媒法侵犯自由
    敏感时刻,美国南方司令部司令卸任并交出指挥权
    川普罕见以温和语气向民主党喊话
    拒绝变老!富豪与17岁儿子换血,每年花200万美元
    接连坠机!美军承认:存在重大问题....
    吓坏 美国慈善二手商店收到手榴弹
    美国人好日子来了 川普收到中国大礼
    高市四处求援,石破茂:没中国日本怎么生存?
    洪秀柱痛批高市:南京城下枉死英灵,如何得以安息?
    邻里大战封路网暴 大温华裔赔40万
    周末大温超市优惠抢先看 扫货指南
    猛!女子一脚油门把捷豹送进了泳池
    "中国巴菲特"和他的门徒们的AI新江湖
    "花了钱却看不到人"!梅西印度行,爆发骚乱
    特朗普无缘新专机?"空军一号"再度延迟
    美国文物保护组织就白宫宴会厅项目起诉特朗普
    吓坏 美国慈善二手商店收到手榴弹
    医生将在"超级流感"高峰大罢工 英国首相急发文
    中国东部战区用"东倭"称日本,路透社这样翻译
    接连坠机!美军承认:存在重大问题....
    拒绝变老!富豪与17岁儿子换血,每年花200万美元

    更多方式阅读论坛:

    Android: 加西网
    [下载]

    Android: 温哥华论坛
    [下载]

    PDA版本: 论坛

    加西网微信

    加西网微博


    Powered by phpBB 2.0.8
    Terms & Conditions    Privacy Policy    Political ADs    Activities Agreement    Contact Us    Sitemap    

    加西网为北美中文网传媒集团旗下网站

    Page Generation: 0.0288 Seconds and 7 DB Queries in 0.0015 Seconds